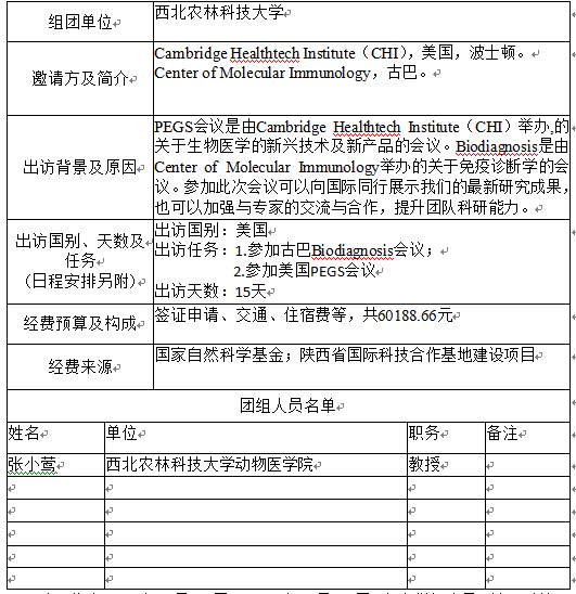
因公临时出访公示表

       发布日期:2017-03-09     浏览次数:

  

公示期自2017年3月9日至2017年3月16日,如有举报意见,请及时以书面或以口头形式向动物医学院党政综合办公室反映。

  

                                                       (公示单位用印)

                                                        2017年3月17日